La procédure d’élaboration du Plan-Climat-Air-Énergie-Territorial ( PCAET)

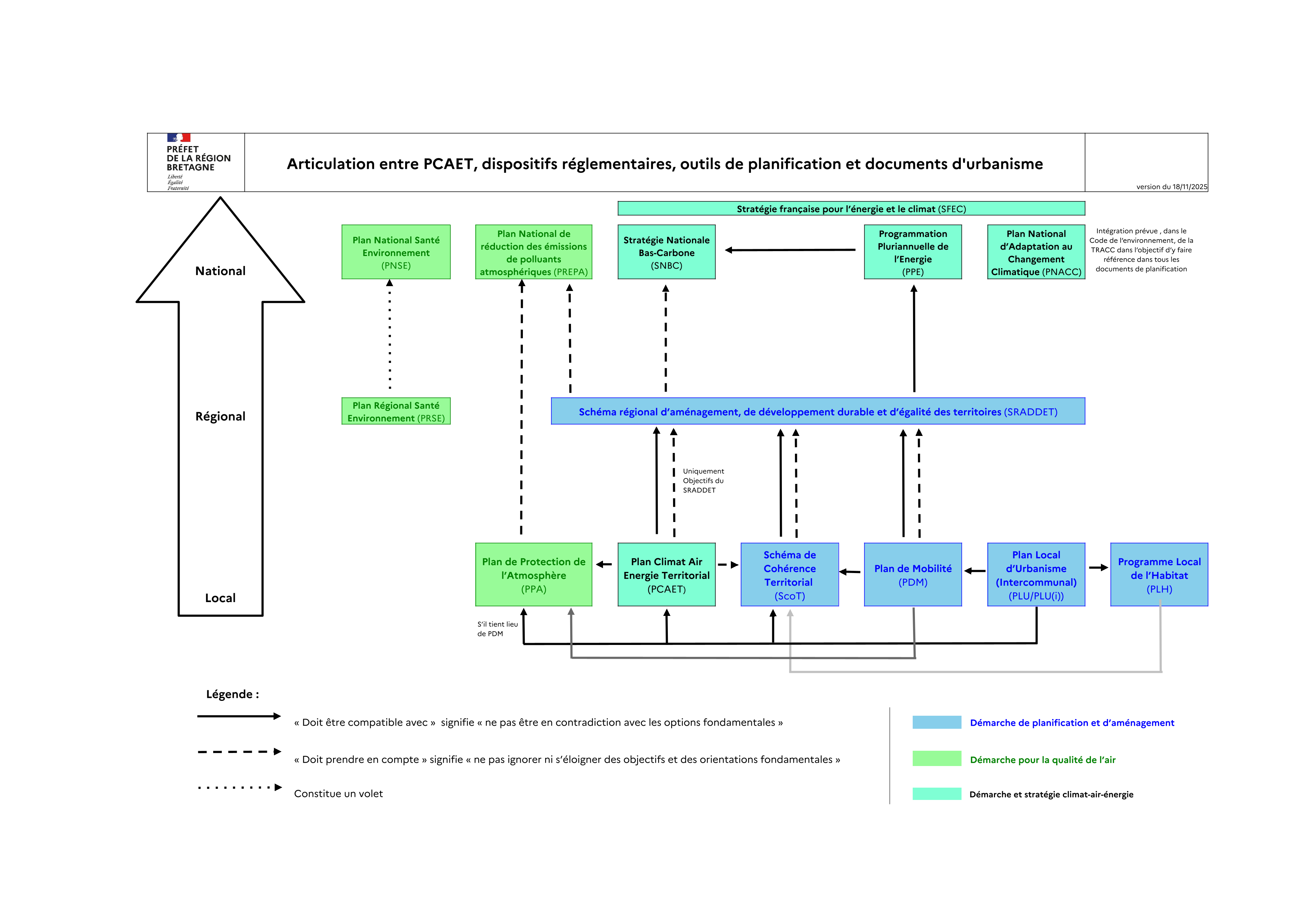
Le PCAET s’articule avec d’autres plans nationaux, régionaux ou locaux (cf. schéma ci-dessous) selon deux types de relation juridique :

  • la compatibilité, qui signifie « ne pas être en contradiction avec »
  • la prise en compte, qui signifie « ne pas ignorer ou s’éloigner des objectifs et des orientations fondamentales. »
    Articulation entre PCAET, dispostifs réglementaires, outils de planification et documents d'urbanisme | DREAL Bretagne

Le contenu du PCAET

INFOGRAPHIE | Contenu d’un Plan-Climat-Air-Energie-Territorial
Contenu d'un Plan-Climat-Air-Energie-Territorial - voir la transcription ci-dessous

Contenu d’un Plan-Climat-Air-Energie-Territorial

DREAL Bretagne

L’infographie présente les 4 pièces qui doivent être contenues dans un PCAET à savoir un diagnostic, une stratégie territoriale, un programme d’actions et un dispositif de suivi et d’évaluation.

La procédure PCAET

Le Code de l’environnement décrit les différentes étapes de l’élaboration du PCAET.
Il présente l’articulation entre la procédure d’évaluation environnementale et l’élaboration de ce plan.
Ci-dessous, une synthèse de la procédure, qui est détaillée ensuite dans le document :

INFOGRAPHIE | Procédure PCAET
Procédure PCAET - voir la transcription ci-dessous

Procédure PCAET

DREAL Bretagne

Détail de la procédure d’élaboration d’un plan climat-air-énergie territorial


Lancement du PCAET

Un PCAET peut être élaboré par un EPCI obligé ou volontaire ou par le porteur du schéma de cohérence territoriale (SCoT) si tous les EPCI du territoire du SCoT lui transfèrent la compétence.

Lorsque la structure obligée ou volontaire engage l’élaboration du PCAET, elle en définit les modalités d’élaboration et de concertation dans le cadre des dispositions prévues par l’article L. 120-1 du Code de l’environnement (référence : article R. 229-53 du Code de l’environnement).

Il en informe :

  • les préfets de département(s) et de région(s) concernés ;
  • le ou la président(e) du ou des conseil(s) départemental(aux) ;
  • le ou la président(e) du ou des conseil(s) régional(aux) ;
  • les maires des communes concernées ;
  • les représentants des autorités organisatrices de la distribution d’électricité et de gaz présentes sur son territoire ;
  • le président de l’autorité ayant réalisé le SCoT le cas échéant ;
  • les présidents des organismes consulaires compétents sur son territoire ;
  • les gestionnaires de réseaux d’énergie présents sur son territoire.

À compter de cette information initiale, l’article R229-53 du Code de l’environnement prévoit que le préfet de région et le président du conseil régional transmettent sous deux mois à la collectivité les informations qu’ils estiment utiles à l’élaboration du PCAET, informations rassemblées dans un document couramment appelé le ’porter à connaissance’.

Il est également vivement recommandé de se rapprocher des services des DDTM dès le démarrage des réflexions sur la démarche d’élaboration du PCAET. En effet, les services des DDTM accompagnent les EPCI dans leur démarche d’élaboration de leur PCAET et peuvent transmettre, tout au long de a procédure, des informations utiles actualisées.

Le contact des services des DDTM en charge de l’accompagnement des collectivités :

Enfin, lors du lancement d’une démarche de mise à jour d’un PCAET, il est conseillé de se référer également aux différents avis émis lors de l’élaboration du précédent PCAET.

Zoom sur le "droit d’initiative citoyenne"

Le Code de l’environnement prévoit la possibilité d’organiser une concertation préalable pour les projets, plans et programmes soumis à évaluation environnementale et donc pour les PCAET.
Celle-ci peut être mise en place volontairement par le maître d’ouvrage ou décidée par l’autorité publique compétente pour autoriser le projet ou approuver le plan ou organisée suite à un droit d’initiative citoyenne validé par le Préfet.

Conformément à l’article R121-25 du Code de l’environnement, les plans soumis à évaluation environnementale, doivent faire l’objet d’une déclaration d’intention publiée sur le site internet du maître d’ouvrage ou de la personne publique responsable et sur le site internet des services de L’État dans le département.

Comme le prévoit le III de l’article L121-17 du Code de l’environnement, le droit d’initiative est ouvert au public pendant une période de deux mois à compter de la publication de cette déclaration d’intention, selon les modalités définies aux articles L121-19 et R121-26 de ce même code.

Conformément aux dispositions de l’article L121-19 du Code de l’environnement, le droit d’initiative peut être exercé auprès du Préfet par :

  1. Un nombre de ressortissants majeurs de l’Union européenne résidant dans le périmètre de la déclaration d’intention égal à 20 % de la population recensée dans les communes du même périmètre, ou à 10 % de la population recensée dans le ou les départements, dans la ou les régions où se trouve tout ou partie du territoire mentionné dans la déclaration d’intention ;
  2. Un conseil régional, départemental ou municipal ou l’organe délibérant d’un établissement public de coopération intercommunale dont le territoire est compris en tout ou partie dans celui défini dans la déclaration d’intention ;
  3. Une association agréée au niveau national en application de l’article L. 141-1, ou deux associations ou une fédération d’associations agréée (s) au titre de l’article L. 141-1 dans le cadre de la région ou du département dont le territoire est compris en tout ou partie dans celui défini dans la déclaration d’intention.

Le Préfet apprécie la recevabilité d’une éventuelle demande, notamment au regard du territoire susceptible d’être affecté par le projet, plan ou programme compte tenu de ses principaux impacts environnementaux et de ses retombées socio-économiques.
Le Préfet décide de l’opportunité ou non d’organiser une concertation préalable selon les modalités et, dans ce cas, fixe la durée et l’échelle territoriale de la participation qui sera mise en œuvre au regard des principaux impacts environnementaux et des retombées socio-économiques attendus.
En l’absence de décision explicite dans un délai d’un mois, le Préfet est réputé avoir rejeté la demande.

Si la mise en place d’une concertation préalable est décidée par le Préfet, elle est d’une durée minimale de quinze jours et d’une durée maximale de trois mois. Quinze jours avant le début de la concertation, le public est informé des modalités et de la durée de la concertation par voie dématérialisée et par voie d’affichage sur le ou les lieux concernés par la concertation ainsi que, selon l’importance et la nature du projet, par voie de publication locale. Le bilan de cette concertation est rendu public. Le maître d’ouvrage ou la personne publique responsable indique les mesures qu’il juge nécessaire de mettre en place pour répondre aux enseignements qu’il tire de la concertation.

Les dépenses relatives à l’organisation matérielle d’une concertation préalable sont à la charge du maître d’ouvrage ou de la personne publique responsable du plan ou programme.

Élaboration du PCAET

Le contenu et les modalités d’élaboration du PCAET sont encadrés par les articles R.229-51 à R.229-56 du Code de l’environnement.

L’arrêté ministériel du 4 août 2016 vient compléter ces articles en ce qui concerne :

  • la définition de la liste des polluants atmosphériques à prendre en compte ;
  • les secteurs d’activité à traiter et les unités à utiliser lors de l’élaboration des PCAET ;
  • les modalités de dépôt des PCAET sur la plate-forme informatique dédiée.

Par ailleurs et en complément des documents définis dans la réglementation qui doivent impérativement être produits, l’élaboration du PCAET doit permettre de mobiliser et d’engager les élus, les services de la collectivité ainsi que l’ensemble des acteurs du territoire afin de construire une vision partagée du territoire, de ses enjeux et des actions à engager.

Consultations obligatoires ou facultatives

Le projet de plan arrêté par la structure porteuse de la démarche PCAET est soumis pour avis au préfet de région et au président du conseil régional.

Le projet de plan est alors préférentiellement déposé sur la plate-forme informatique ’Territoire et climat’, ce dépôt vaut alors transmission pour avis au préfet de région (https://www.territoires-climat.ademe.fr/)

Les avis de l’État et de la Région sont réputés favorables s’ils n’ont pas été notifiés dans un délai de deux mois. (article R. 229-54 du Code de l’environnement).

Les PCAET étant soumis à évaluation environnementale, l’autorité environnementale doit également être saisie sur le projet de PCAET arrêté et dispose d’un délai de trois mois pour rendre son avis. Les modalités de saisine de la mission régionale de l’autorité environnementale (MRAE) de Bretagne sont détaillées sur son site internet :

https://www.mrae.developpement-durable.gouv.fr/presentation-de-la-mrae-bretagne-a46.html

Si le représentant de l’ensemble des organismes HLM propriétaires ou gestionnaires de logements situés dans le territoire régional en fait la demande, le projet de plan lui est soumis afin de recueillir son avis. Cet avis est réputé favorable s’il n’a pas été rendu par écrit dans un délai de deux mois. (article L. 229-26 du code de l’environnement).

L’avis du représentant des autorités organisatrices de la distribution d’électricité et de gaz situées sur le territoire concerné par le plan peut être recueilli dans les mêmes conditions. (référence : article L. 229-26 du Code de l’environnement).

Zoom sur l’évaluation environnementale

Le PCAET est soumis à évaluation environnementale (article R. 122-17-I-10° du Code de l’environnement).

Qu’est-ce que l’évaluation environnementale ?

L’évaluation environnementale stratégique constitue un outil d’aide à la décision. Engagée dès les premières étapes d’élaboration du PCAET, elle constitue un processus progressif et itératif pour prendre en compte l’ensemble des enjeux environnementaux et sanitaires et atteindre le meilleur compromis entre les objectifs climat-air-énergie et les autres enjeux environnementaux.
Elle doit être proportionnée aux enjeux environnementaux du territoire.

Quel contenu doit avoir le "rapport environnemental" du PCAET ?

Le contenu et la procédure de l’évaluation environnementale sont précisés par les articles R.122-20 et suivants du Code de l’environnement. Cette évaluation comprend trois grandes séquences :
• diagnostic : état initial de l’environnement ;
• contribution à la construction du PCAET : amélioration itérative (démarche éviter, réduire, compenser) ;
• restitution de la démarche : rapport environnemental (document synthétique indépendant) qui abordera le cas échéant l’évaluation des incidences Natura 2000.

Quelle est l’autorité environnementale compétente?

L’autorité environnementale compétente pour rendre un avis sur cette évaluation est la mission régionale d’autorité environnementale (MRAe), formation régionale de la mission Autorité environnementale de l’Inspection Générale de l’Environnement et du Développement Durable (IGEDD).
Pour transmettre votre projet de PCAET à l’autorité environnementale, vous devez passer par le portail accessible à l’adresse :
https://evaluation-environnementale.ecologie.gouv.fr/#/auth/lautorite-environnementale

Si le territoire de l’EPCI s’étend sur plusieurs régions, l’autorité environnementale est l’IGEDD.

Quelles sont les attentes de l’autorité environnementale ?

L’avis de l’Autorité environnementale traite de la qualité de la démarche d’évaluation environnementale traduite dans le rapport et de la prise en compte des enjeux environnementaux dans le projet de plan.

Participation du public

En application de l’article L.123-19 du Code de l’environnement, le projet de PCAET arrêté et l’avis de l’autorité environnementale sont mis à disposition du public au cours d’une participation du public par voie électronique et, sur demande, mis en consultation sur support papier au siège de l’autorité responsable du PCAET. Cette participation du public dure trente jours, et suit les modalités définies à l’article R123-46-1 du Code de l’environnement.

Le public est informé par un avis mis en ligne ainsi que par un affichage sur les lieux concernés et par voie de publication locale quinze jours avant l’ouverture de la participation électronique du public. Cet avis mentionne :

  1. Le projet de plan ;
  2. Les coordonnées des autorités compétentes pour prendre la décision, celles auprès desquelles peuvent être obtenus des renseignements pertinents, celles auxquelles des observations ou questions peuvent être adressées ainsi que des précisions sur les conditions dans lesquelles elles peuvent être émises ;
  3. La ou les décisions pouvant être adoptées au terme de la participation et des autorités compétentes pour statuer ;
  4. Une indication de la date à laquelle et du lieu où les renseignements pertinents seront mis à la disposition du public et des conditions de cette mise à disposition ;
  5. L’adresse du site internet sur lequel le dossier peut être consulté ;
  6. Le fait que le plan ou programme ou le projet soit soumis à évaluation environnementale et que, le cas échéant, il est susceptible d’avoir des incidences notables sur l’environnement et le lieu où ce rapport ou cette étude d’impact peuvent être consultés ;
  7. Lorsqu’il a été émis, l’avis de l’autorité environnementale et le lieu où il peut être consulté.
    Les observations et propositions du public, déposées par voie électronique, doivent parvenir à l’autorité administrative concernée dans un délai qui ne peut être inférieur à trente jours à compter de la date de début de la participation électronique du public.

Adoption définitive du PCAET et mise à disposition du public

Le projet de plan, modifié le cas échéant pour tenir compte des avis de l’État, de la Région, de l’autorité environnementale et des observations du public, est soumis pour adoption à l’organe délibérant de la collectivité territoriale ou de l’établissement public porteur de la démarche PCAET (article R. 229-54 du Code de l’environnement).

Le plan est alors définitivement adopté, et doit être mis à disposition du public sur le site de la collectivité, ainsi que sur la plate-forme informatique ’Territoires et climat’, hébergée à l’adresse suivante : https://www.territoires-climat.ademe.fr/

Les obligés doivent renseigner sur cette plate-forme une liste de données précisées par l’arrêté du 4 août 2016. Ces informations sont récapitulées dans un fichier Excel intitulé ’cadre de dépôt’, téléchargeable en ligne sur le site de la même plate-forme.

L’article L 122-9 du Code de l’environnement précise les informations qui doivent être portées à la connaissance du public lorsque le PCAET a été adopté.

La structure porteuse de la démarche PCAET devient alors coordinatrice de la transition énergétique et, à ce titre, doit animer et coordonner les actions du PCAET sur le territoire.

Évaluation et mise à jour du PCAET

À mi-parcours (3 ans), la mise en œuvre du PCAET fait l’objet d’un rapport mis à la disposition du public (référence : R.229-51 du Code de l’environnement). Son contenu n’est pas précisé par la réglementation toutefois il est recommandé qu’il détaille :

  • le bilan de l’avancement du programme d’actions, construit sur la base des indicateurs qui ont été définis dans le cadre du PCAET ;
  • l’évaluation du rôle de coordinateur de l’EPCI en détaillant les modalités déployées localement pour assurer ce rôle ;
  • l’état des financements et des moyens humains mis à disposition par la collectivité et, le cas échéant, par les acteurs socio-économiques du territoire ;
  • la description des premières tendances observées sur le territoire (évolution des émissions de GES, des consommations d’énergies, de la production d’énergie, des émissions de polluants atmosphériques…mais également les éventuels changements comportementaux observés) ;
  • le bilan des facteurs de blocage/freins à l’action locale ;
  • les propositions de l’EPCI pour ajuster les dynamiques/actions en cours, compte tenu des éléments détaillés ci-dessus et des évolutions du contexte.

Tous les 6 ans le PCAET est mis à jour en s’appuyant sur le dispositif de suivi et d’évaluation, dans les mêmes conditions et selon les mêmes modalités que pour l’élaboration initiale (articles L. 229-26 et R. 229-55 du Code de l’environnement).

Partager la page

S'abonner